Thursday, May 4, 2017

Self Flashing LEDs

Self flashing LEDs

  • Fast cycle RGB
  • Slow cycle RGB
  • Red/Green
  • Warm white candle flicker
These LEDs have their own built in controller that cycles through a preset pattern. The most you can do is turn them on or off.

The fast cycle and slow cycle RGB are 2x3x4mm LEDs. The red/green and flicker are 3mm flanged LEDs. Most 3mm flanged LEDs will fit in Gateron tops.

It takes a few minutes for the RGB to look random. You can see the Q on the slow cycle RGB has a dead blue LED.

The red/green almost look like an 8bit animation after a while. When powered through a PWM signal they appear orange, with both the red and green LED elements lit.

The candle flicker LEDs also come in colors other than white.

The LEDs were all purchassed on eBay, search for "self flashing led".

Tuesday, May 2, 2017

Six Pack 1.1

Six key macropad Revised





Monday, May 1, 2017

16mm PCB plates

Added PCB top and bottom plates to the 16mm PCB

The plates allow for plate mount switches to be used. The new Kailh switches and the Cherry speed switches are currently only available in plate mount. The shorter actuation point and a shorter bottom out (with o-rings) might be an improvement.

I also printed a Pro Micro pin out diagram and some verbiage about the power pins on the bottom plate.

Some pictures side by side with the plateless version.









Friday, April 28, 2017

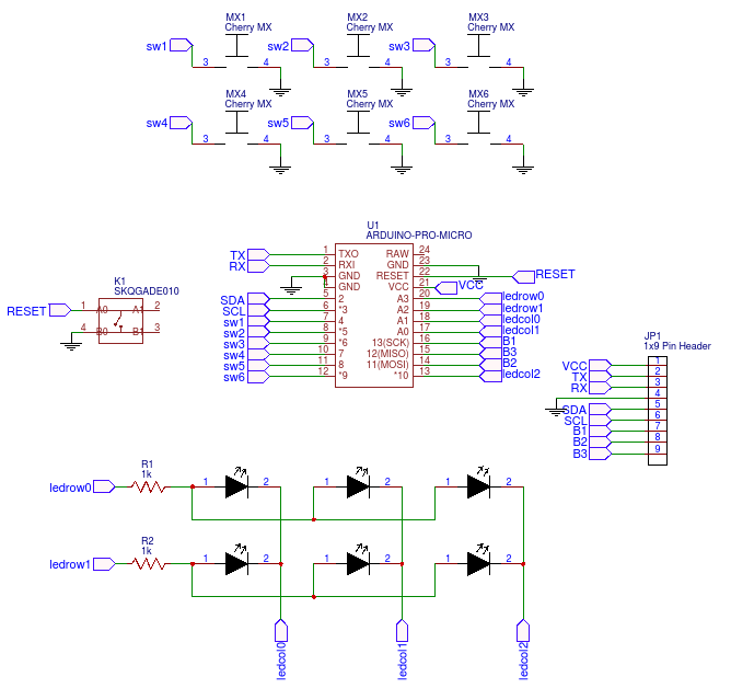
Six Pack LED Matrix

Per key LED control

The Six Pack has the LEDs arranged in a matrix. Each individual LED can be controlled by manipulating the rows and columns. Done rapidly you can control the perceived brightness by leaving the LED on/off for a longer period of time.

The GNAP also has a LED matrix. It has a second controller for the much larger array. The Six Pack switches and LEDs can be controlled by a single Pro Micro with pins left over.





Friday, April 21, 2017

16mm

30% built with 16mm switch spacing

Same schematic as the Gherkin, running the same firmware.

16mm is about as close as you can get the switches. There is a small gap horizontally, but vertically the switches are touching. Will have to test with other MX style switches. The milky white Gateron are a little narrower (15.35mm). Gateron beige SMT RGB are the widest (15.65mm).

Using the modified keycaps that were cut down with a Dremel cut off wheel.

This version of the PCB has one flaw that needed to be jumpered. Will also be making a PCB plate so that plate mount switches can be used.

Typing on this is weird. It feels very cramped, it may be different with a different style keycap. I will try a set of cut down DSA keycaps which has more space between the keys. It is much better than the microswitches on the Flanck.

Minimal gap between the switches







Green LEDs installed inside the switches.



Size comparison with a full size Gherkin.

Thursday, April 20, 2017

Six Pack 1.0

6 Key macropad snap apart PCB

Three part PCB that snaps apart. The rough edges need to be sanded down. I used 220 grit wet/dry sandpaper on a flat surface. Also sanded the other sides so they all have an even finish.

This is powered by a Pro Micro running an Arduino sketch. Each switch is connected to a dedicated i/o pin. The LEDs are arranged in a matrix. This configuration requires the fewest parts, just 2 resistors for the LEDs.

I added a RESET button, but it really isn't needed when programming it in Arduino. You could program this with TMK, but it would be overkill for just 6 buttons.

The TX/RX and the i2c pins are broken out to a header along with 3 more unused pins.

The plates have holes for M2 screws/spacers. Assembly is similar to the Gherkin.

Will be doing a second version with a few changes.








Wednesday, April 19, 2017

Copper Gherkin

Gherkin bottom plate with copper logo

An experiment with the copper layer on the bottom PCB. The soldermask was sanded off to expose the copper beneath.

It looks pretty good. The copper layer is much higher resolution than the soldermask or silkscreen layers. The copper will eventually patina over time.

Planning to experiment with removing the copper and dying the exposed PCB.




Tuesday, April 11, 2017

Chopped Gherkin

Gherkin with chopped keycaps

Made a set of chopped keycaps for one of my Gherkins. Some side by side comparison pictures with an identical set of keycaps that are uncut.

Backlighting works well. The LEDs are directional so most of the light is directed at the legends.







Monday, April 10, 2017

Circumcised Keycaps

Chopped keycaps to make them smaller

Took a Dremel cut off wheel to some keycaps. The goal was to make them smaller (narrower) so that they could be used on switches that were closer together than the normal 19.05mm.

Cut several different types of keycaps. From front to back:
  • G20 PBT, DSA PBT, DSA ABS, SA PBT
  • Cheap PBT doubleshot, DCS ABS, DCS ABS, DCS ABS
  • Cheap blank grey PBT in all 4 row profiles

 The SA is really tall, DSA and G20 are the most usable. The PBT cuts much cleaner than ABS.

The grey PBT look ok. They aren't as narrow as the DSA when cut like this. Need to get some fine emery boards to clean up the edges.

You can see how much cleaner the PBT keycaps cut. Much less melted plastic. The dark marks are from cutting a dark keycap before a light one, the dark plastic gets on the wheel. May want to have one wheel for dark plastics and one for light colors.

Cut down a larger key. Pretty much the same result.


I used a Dremel mounted in a Vanda Lay drill press. Dremel also makes a drill press mount, but it is mostly plastic. This thing is all steel and aluminum. I used the standard reinforced cut off wheel. It is quite thick and meant to be used on metal.

The keycap is layed flat against the table and pressed against the wheel and rotated. The Dremel is locked into place with set screws.

I have ordered the Thin and Plastic EZ cutting wheels to see if they do better,.

The green is PBT, but the clear is some other soft plastic that melts.


The size results after cutting are:
  • DSA 15.15mm square
  • SA 14.75mm square
  • G20 16.35x16.2mm
  • Grey OEM 15.9x14.7mm
  • Green OEM 14.65x14mm
My target was under 16mm square, since that is about as close as you can mount two switches. G20 looks good but is still too large. SA is too tall. So it's either DSA or OEM profile. Not all cheap OEM profile are the same though. The grey PBT are larger than the green ones.

Friday, April 7, 2017

Alps PCB plate

Alps switch plate from 1.2mm PCB


Made some plates out of 1.2mm PCB material at EasyEDA.com. They work fine. When they list the thickness at 1.2mm it includes the copper and silkscreen layers. Without copper layers it is thinner than 1.2mm. These measure 1.16mm. The specs for Matias switches says 1.0-1.2mm thick for the plate so this works out well.

At 1.2mm it is quite flexible. The fiberglass material is very tough. I also added a lot of supports. With or without a PCB it is very rigid once screwed to the base plate.

I had intended to handwire this, but EasyEDA lowered their prices a lot, so I made a PCB for it instead. When I ordered the plates I got an error email from EasyEDA. I had made the layout with no copper layers at all. They questioned this. I told them it was what I intended and they proceeded. On the Gherkin PCB the screw holes are plated through with copper rings on both sides. This PCB has plain drill holes instead of PTH. I think, that since there were no copper layers it was treated as a single sided PCB design as there is soldermask on only one side of the PCB. This is actually good for me since I only have to sand off one side to get a nice bare PCB for dyeing.

The plates are not compatible with the OLKB Planck PCB. The switch spacing it not the same, the mounting holes also won't work with the Planck PCB.